RUVIDEO
Поделитесь видео 🙏

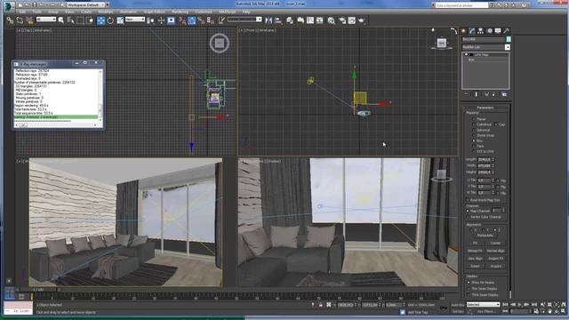
V-Ray GPU — Distributed Rendering Setup

This video shows a step-by-step V-Ray GPU Distributed Rendering Setup.

Distributed rendering is a technique for distributing a single render job within a single frame across many computers in a network. To use the distributed rendering feature you need to have the same version of V-Ray on all machines. This setup is applicable for using V-Ray with other host platforms as well.

Learn more at https://docs.chaosgroup.com/x/HRahAw

►For more information about our products, visit: https://www.chaosgroup.com/official-website
►Subscribe: https://www.youtube.com/ChaosGroupTV to get useful tutorials and the latest updates from Chaos
►Follow us on Facebook: https://www.facebook.com/chaosgroup
►On Instagram: https://www.instagram.com/chaosgroup/

Что делает видео по-настоящему запоминающимся? Наверное, та самая атмосфера, которая заставляет забыть о времени. Когда вы заходите на RUVIDEO, чтобы посмотреть онлайн «V-Ray GPU — Distributed Rendering Setup», вы рассчитываете на нечто большее, чем просто загрузку плеера. И мы это понимаем. Контент такого уровня заслуживает того, чтобы его смотрели в HD 1080, без дрожания картинки и бесконечного буферизации.

Честно говоря, Rutube сегодня — это кладезь уникальных находок, которые часто теряются в общем шуме. Мы же вытаскиваем на поверхность самое интересное. Будь то динамичный экшн, глубокий разбор темы от любимого автора или просто уютное видео для настроения — всё это доступно здесь бесплатно и без лишних формальностей. Никаких «заполните анкету, чтобы продолжить». Только вы, ваш экран и качественный поток.

Если вас зацепило это видео, не забудьте взглянуть на похожие материалы в блоке справа. Мы откалибровали наши алгоритмы так, чтобы они подбирали контент не просто «по тегам», а по настроению и смыслу. Ведь в конечном итоге, онлайн-кинотеатр — это не склад файлов, а место, где каждый вечер можно найти свою историю. Приятного вам отдыха на RUVIDEO!

Видео взято из открытых источников Rutube. Если вы правообладатель, обратитесь к первоисточнику.