RUVIDEO
Поделитесь видео 🙏

RBD CONFIGURE NODE смотреть онлайн

📁 Обучение 👁️ 2 📅 03.01.2026

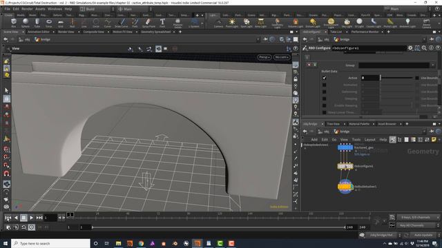
Вместо того чтобы задавать все атрибуты геометрии RBD с помощью VEX или Attribute Create, SideFX предоставляет узел для одновременной настройки всех важных атрибутов: RBD Configure
К сожалению, из-за этого он становится довольно громоздким узлом с множеством опций и (к сожалению) множеством предустановок и настроек по умолчанию. Поэтому я лично предпочитаю делать это вручную, но всё же хотел показать вам этот узел.

Что делает видео по-настоящему запоминающимся? Наверное, та самая атмосфера, которая заставляет забыть о времени. Когда вы заходите на RUVIDEO, чтобы посмотреть онлайн «RBD CONFIGURE NODE» бесплатно и без регистрации, вы рассчитываете на нечто большее, чем просто загрузку плеера. И мы это понимаем. Контент такого уровня заслуживает того, чтобы его смотрели в HD 1080, без дрожания картинки и бесконечного буферизации.

Честно говоря, Rutube сегодня — это кладезь уникальных находок, которые часто теряются в общем шуме. Мы же вытаскиваем на поверхность самое интересное. Будь то динамичный экшн, глубокий разбор темы от любимого автора или просто уютное видео для настроения — всё это доступно здесь бесплатно и без лишних формальностей. Никаких «заполните анкету, чтобы продолжить». Только вы, ваш экран и качественный поток.

Если вас зацепило это видео, не забудьте взглянуть на похожие материалы в блоке справа. Мы откалибровали наши алгоритмы так, чтобы они подбирали контент не просто «по тегам», а по настроению и смыслу. Ведь в конечном итоге, онлайн-кинотеатр — это не склад файлов, а место, где каждый вечер можно найти свою историю. Приятного вам отдыха на RUVIDEO!

Видео взято из открытых источников Rutube. Если вы правообладатель, обратитесь к первоисточнику.