RUVIDEO
Поделитесь видео 🙏

Control DC motor through Computer using Python GUI | Arduino Projects | Python GUI смотреть онлайн

Arduino and Python Code - https://techknowlab.com/2023/05/control-motor-using-arduino-and-python-gui/

#arduino
#python
#motor

Control DC motor through Computer using Python GUI | Arduino Projects | Python GUI

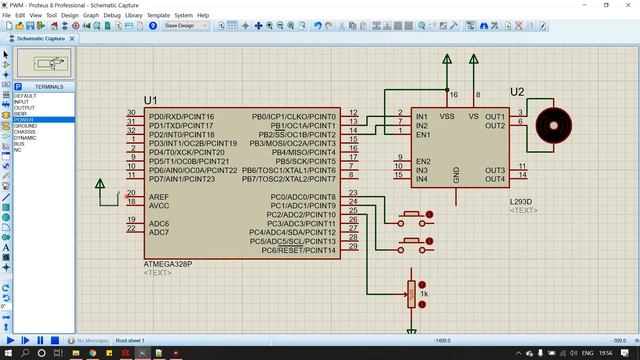
In this video, we will explore how to control a DC motor through a computer using a Python GUI. We will be using the PySerial library to communicate between the computer and the Arduino board, which will control the motor.

First, we will create a graphical user interface using Python's tkinter library to allow us to input the desired motor speed and direction. Then, we will write the Python code to send this information to the Arduino board via serial communication.

We will also discuss the basic principles of DC motor control, including pulse width modulation (PWM) and H-bridge circuitry.

By the end of this video, you will have a solid understanding of how to use Python to control a DC motor and be able to create your own custom applications for motor control. So, if you're interested in learning about the exciting world of motor control and Python programming, be sure to watch this video!

Что делает видео по-настоящему запоминающимся? Наверное, та самая атмосфера, которая заставляет забыть о времени. Когда вы заходите на RUVIDEO, чтобы посмотреть онлайн «Control DC motor through Computer using Python GUI | Arduino Projects | Python GUI» бесплатно и без регистрации, вы рассчитываете на нечто большее, чем просто загрузку плеера. И мы это понимаем. Контент такого уровня заслуживает того, чтобы его смотрели в HD 1080, без дрожания картинки и бесконечного буферизации.

Честно говоря, Rutube сегодня — это кладезь уникальных находок, которые часто теряются в общем шуме. Мы же вытаскиваем на поверхность самое интересное. Будь то динамичный экшн, глубокий разбор темы от любимого автора или просто уютное видео для настроения — всё это доступно здесь бесплатно и без лишних формальностей. Никаких «заполните анкету, чтобы продолжить». Только вы, ваш экран и качественный поток.

Если вас зацепило это видео, не забудьте взглянуть на похожие материалы в блоке справа. Мы откалибровали наши алгоритмы так, чтобы они подбирали контент не просто «по тегам», а по настроению и смыслу. Ведь в конечном итоге, онлайн-кинотеатр — это не склад файлов, а место, где каждый вечер можно найти свою историю. Приятного вам отдыха на RUVIDEO!

Видео взято из открытых источников Rutube. Если вы правообладатель, обратитесь к первоисточнику.