RUVIDEO
Поделитесь видео 🙏

Modeling With Boolean Modifier (blender Beginners Tutorial) смотреть онлайн

📁 Обучение 👁️ 10 📅 24.02.2025

#blender #beginners #tutorial #3ddesign
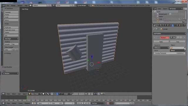
Hi everyone, here's a quick tutorial showing you how to use Blender's "boolean modifier" in your product design projects 😊.
I'm using version 4.0 of Blender, but it also works with all other versions of Blender 👍.

If you want to see how to create the scene 🤝: https://youtu.be/J1qItfaPLUk

You can check out the final render of this project on Instagram: https://www.instagram.com/p/C224f0cIU3o/?utm_source=ig_web_copy_link

feel free to subscribe and leave a short comment if you enjoyed the video ❤️.

Twitter : https://twitter.com/At_designe
Instagram : https://www.instagram.com/at_design.01/

Что делает видео по-настоящему запоминающимся? Наверное, та самая атмосфера, которая заставляет забыть о времени. Когда вы заходите на RUVIDEO, чтобы посмотреть онлайн «Modeling With Boolean Modifier (blender Beginners Tutorial)» бесплатно и без регистрации, вы рассчитываете на нечто большее, чем просто загрузку плеера. И мы это понимаем. Контент такого уровня заслуживает того, чтобы его смотрели в HD 1080, без дрожания картинки и бесконечного буферизации.

Честно говоря, Rutube сегодня — это кладезь уникальных находок, которые часто теряются в общем шуме. Мы же вытаскиваем на поверхность самое интересное. Будь то динамичный экшн, глубокий разбор темы от любимого автора или просто уютное видео для настроения — всё это доступно здесь бесплатно и без лишних формальностей. Никаких «заполните анкету, чтобы продолжить». Только вы, ваш экран и качественный поток.

Если вас зацепило это видео, не забудьте взглянуть на похожие материалы в блоке справа. Мы откалибровали наши алгоритмы так, чтобы они подбирали контент не просто «по тегам», а по настроению и смыслу. Ведь в конечном итоге, онлайн-кинотеатр — это не склад файлов, а место, где каждый вечер можно найти свою историю. Приятного вам отдыха на RUVIDEO!

Видео взято из открытых источников Rutube. Если вы правообладатель, обратитесь к первоисточнику.