RUVIDEO
Поделитесь видео 🙏

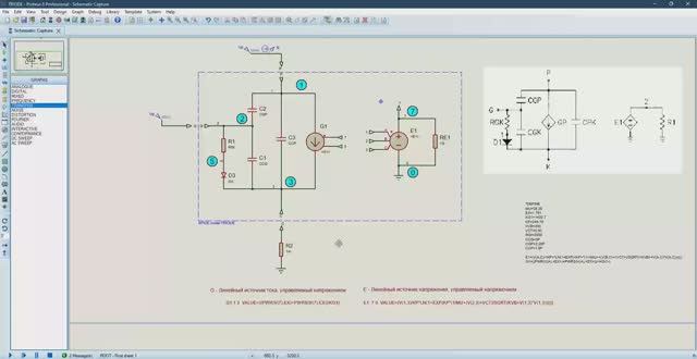
Proteus Tutorial -4 : Relay Simulation ...!!! смотреть онлайн

📁 Обучение 👁️ 22 📅 20.04.2024

Hello Folks....!!
This is the Fourth tutorial of Proteus simulation...

IN this video , we are make Relay circuit.
So Don't forget to Like,share,comment and.....Subscribe to this channel..!!
Sorry for low volume that you might find in this video...!!!
Hope you Enjoy this video.Let us know in the comments below.

For more such videos please subscribe to our channel
Follow me on https://www.facebook.com/TalentCraftz/
https://www.instagram.com/talentcraftz/

Что делает видео по-настоящему запоминающимся? Наверное, та самая атмосфера, которая заставляет забыть о времени. Когда вы заходите на RUVIDEO, чтобы посмотреть онлайн «Proteus Tutorial -4 : Relay Simulation ...!!!» бесплатно и без регистрации, вы рассчитываете на нечто большее, чем просто загрузку плеера. И мы это понимаем. Контент такого уровня заслуживает того, чтобы его смотрели в HD 1080, без дрожания картинки и бесконечного буферизации.

Честно говоря, Rutube сегодня — это кладезь уникальных находок, которые часто теряются в общем шуме. Мы же вытаскиваем на поверхность самое интересное. Будь то динамичный экшн, глубокий разбор темы от любимого автора или просто уютное видео для настроения — всё это доступно здесь бесплатно и без лишних формальностей. Никаких «заполните анкету, чтобы продолжить». Только вы, ваш экран и качественный поток.

Если вас зацепило это видео, не забудьте взглянуть на похожие материалы в блоке справа. Мы откалибровали наши алгоритмы так, чтобы они подбирали контент не просто «по тегам», а по настроению и смыслу. Ведь в конечном итоге, онлайн-кинотеатр — это не склад файлов, а место, где каждый вечер можно найти свою историю. Приятного вам отдыха на RUVIDEO!

Видео взято из открытых источников Rutube. Если вы правообладатель, обратитесь к первоисточнику.