RUVIDEO
Поделитесь видео 🙏

✅ ANSYS MESHING - Section Plane - Basic Tutorial 7 смотреть онлайн

#AnsysMeshing #SectionPlane #CFDNinja

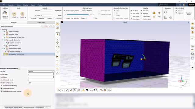
In this tutorial, you will learn how to use the Section Plane tool in Ansys Meshing. With this tool, you can visualize the interior of the mesh and can then optimize it

Computational Fluid Dynamics
http://cfd.ninja/tutorials/ansys-meshing
ANSYS MESHING
ANSYS WORKBENCH

Что делает видео по-настоящему запоминающимся? Наверное, та самая атмосфера, которая заставляет забыть о времени. Когда вы заходите на RUVIDEO, чтобы посмотреть онлайн «✅ ANSYS MESHING - Section Plane - Basic Tutorial 7» бесплатно и без регистрации, вы рассчитываете на нечто большее, чем просто загрузку плеера. И мы это понимаем. Контент такого уровня заслуживает того, чтобы его смотрели в HD 1080, без дрожания картинки и бесконечного буферизации.

Честно говоря, Rutube сегодня — это кладезь уникальных находок, которые часто теряются в общем шуме. Мы же вытаскиваем на поверхность самое интересное. Будь то динамичный экшн, глубокий разбор темы от любимого автора или просто уютное видео для настроения — всё это доступно здесь бесплатно и без лишних формальностей. Никаких «заполните анкету, чтобы продолжить». Только вы, ваш экран и качественный поток.

Если вас зацепило это видео, не забудьте взглянуть на похожие материалы в блоке справа. Мы откалибровали наши алгоритмы так, чтобы они подбирали контент не просто «по тегам», а по настроению и смыслу. Ведь в конечном итоге, онлайн-кинотеатр — это не склад файлов, а место, где каждый вечер можно найти свою историю. Приятного вам отдыха на RUVIDEO!

Видео взято из открытых источников Rutube. Если вы правообладатель, обратитесь к первоисточнику.