RUVIDEO
Поделитесь видео 🙏

Evaluating a Tree Diff Algorithm for Use in Modelica Tools смотреть онлайн

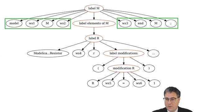
Modelica tools change the formatting of the source code when performing operations in the graphical user interface. These unintended changes cause problems for source code management where during a code review you will mostly see changes that do not perform anything. The intent of this work is to present a workflow where edits from an interactive environment do not contain these unintended changes when using the source code management system. A diff tool that can merge two Modelica files and produce a merged copy is presented and evaluated. The diff algorithm works by comparing syntax subtrees of Modelica code and having some domain knowledge about which subtrees belong together, speeding up the diff algorithm. The result is a merged file by taking formatting of the first file and the semantics from the second file. This works very well for smaller changes (a single edit) and scales with file size (making the user interface faster for smaller files). To test the algorithm on a larger set of changes, a conversion script was applied to a set of libraries and the performance was analyzed. The results are very promising especially for Modelica libraries that are split into multiple files rather than a large single file. Having a single large file takes slightly longer to process and produces additional formatting changes to a library developed as a set of smaller files.

Author:
Martin Sjölund

© 2021
Martin Sjölund

Link to paper: https://doi.org/10.3384/ecp21181529

Conference website: https://2021.international.conference.modelica.org/
Modelica Association: https://modelica.org/

Что делает видео по-настоящему запоминающимся? Наверное, та самая атмосфера, которая заставляет забыть о времени. Когда вы заходите на RUVIDEO, чтобы посмотреть онлайн «Evaluating a Tree Diff Algorithm for Use in Modelica Tools» бесплатно и без регистрации, вы рассчитываете на нечто большее, чем просто загрузку плеера. И мы это понимаем. Контент такого уровня заслуживает того, чтобы его смотрели в HD 1080, без дрожания картинки и бесконечного буферизации.

Честно говоря, Rutube сегодня — это кладезь уникальных находок, которые часто теряются в общем шуме. Мы же вытаскиваем на поверхность самое интересное. Будь то динамичный экшн, глубокий разбор темы от любимого автора или просто уютное видео для настроения — всё это доступно здесь бесплатно и без лишних формальностей. Никаких «заполните анкету, чтобы продолжить». Только вы, ваш экран и качественный поток.

Если вас зацепило это видео, не забудьте взглянуть на похожие материалы в блоке справа. Мы откалибровали наши алгоритмы так, чтобы они подбирали контент не просто «по тегам», а по настроению и смыслу. Ведь в конечном итоге, онлайн-кинотеатр — это не склад файлов, а место, где каждый вечер можно найти свою историю. Приятного вам отдыха на RUVIDEO!

Видео взято из открытых источников Rutube. Если вы правообладатель, обратитесь к первоисточнику.