RUVIDEO

Shield Tutorial | Blender 2.8 | Grant Abbitt & Jayanam | Part 3 смотреть онлайн

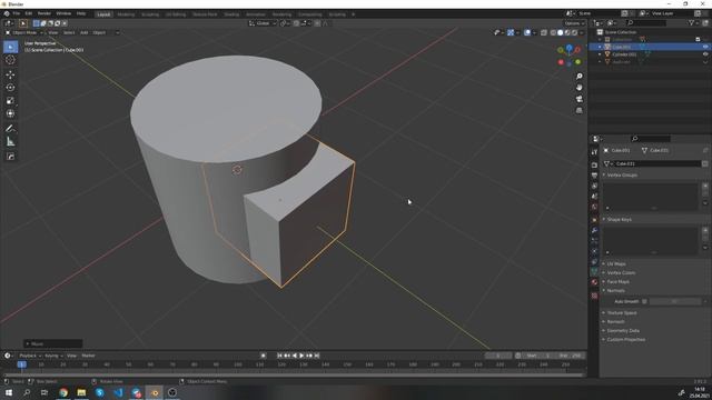
Here I have a collaboration with the fantastic Jayanam!! Together we make this hand painted shield. in this video I talk about unwrapping, in the next I will go through the texture painting Part 1 - https://youtu.be/upKebvMt02k Part 2 - https://youtu.be/hNw6-joAeT4 Say thanks: http://paypal.me/grantabbitt My website http://www.gabbitt.co.uk discord server https://discord.gg/Y5QaDnT Learn the basics of Blender 2.8 : https://youtu.be/wNQYhbvTJi8 recommended graphics tablet: I use a graphics tablet to paint with and my recommendations are written below: Ultimate Buyers guide - https://youtu.be/mUnblsyy8CU Normal Graphics Tablets Normal Graphics Tablets *Cheapest + FAVOURITE:* Veikk a15 £40 or $40 US - https://amzn.to/30Kps1e UK - https://amzn.to/2X6AjjK Gearbest (best price) - https://bit.ly/2Wia6hg Veikk a30 - great alternative is a15 not available Amazon UK - https://amzn.to/2EqrAlI Amazon US- https://amzn.to/2D2IhCm *Most sturdy and with tilt:* Huion h610 pro v2 £55.86 Amazon US - https://amzn.to/2D5n8rk Gearbest best price - https://bit.ly/2Lq31Hr Display Tablets *My Favourite* VEIKK VK1560 £255.36 Best price - https://bit.ly/2UKNpSU GearBest Amazon US - https://amzn.to/2VxNdGH Heard good things: Huion Kamvas GT Gearbest - https://bit.ly/2SR7q8r 15 inch £320 Amazon UK - https://amzn.to/2UMy7NG 13 inch Amazon US - https://amzn.to/2D4dUeN 12 inch *Money no object :)* Cintique 22”HD Amazon UK https://amzn.to/2EoDdtp £1,413.78 Amazon US https://amzn.to/2WTccEA *What I use* Mobile studio pro UK - https://amzn.to/2UMNc1x pro 13 £1600 UK - https://amzn.to/2EnMX7u pro 16 £2000 Amazon US - https://amzn.to/2D0iPxd Learn the basics with this playlist 2.79: https://www.youtube.com/playlist?list=PLn3ukorJv4vtkqLZLtxVDgM3BSCukFF7Y Facebook: https://www.facebook.com/gabbittmedia/ Twitter: https://twitter.com/grantabbitt Sketchfab : https://sketchfab.com/grant.abbitt Patreon : https://www.patreon.com/gabbitt
 
 
Рады приветствовать вас в нашем кинозале, у нас собрана огромнейшая база видео файлов и вы всегда сможете найти любой фильм на свой вкус и увидеть его совершенно бесплатно и не нужно регистрироваться. Онлайн просмотр кино стало любимым времяпрепровождением для все киноманов, ведь не всегда есть время, чтобы посетить кинотеатр, но мі собрали огромную базу видео и фильмов, сериалов, мультфильмов для онлайн просмотра. Ваш отдых - это наша работа, мы пополняем нашу базу регулярно и только лучшими и кассовыми фильмами, и все это у нас бесплатно и без регистрации. Наша задача обеспечить просмотр ваших любимых фильмов с максимальным комфортом, без рекламы и в любое удобное для Вас время. У нас собраны лучшее из коллекций всемирного кинематографа онлайн, вы можете смотреть фильмы бесплатно без регистрации , выбирая любимый фильм из нашей коллекции, которая включает в себя копии мировой классики и последние кино новинки. Все посетители выбирая наш сайт смогут найти киноленту по своему вкусу и начать просмотр с удовольствием. Для просмотра видео используются любые онлайн - браузеры установленные на вашем компьютере. Все, что необходимо, чтобы смотреть фильмы онлайн - это хорошее настроение! Не забываемого вам пребывания у нас в интернет-кинозале, онлайн кинотеатре ULTRADOX!

Недавно смотрели видео онлайн