RUVIDEO

Часть 1 ДЕЛАЮ ИНДУКЦИОННЫЙ НАГРЕВАТЕЛЬ из сварочного инвертора. Вариант 3. смотреть онлайн

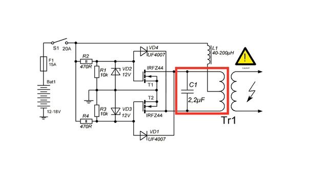
Начал новый проект по переделке сварочного инвертора в индукционную печь. Подписчик подкинул для экспериментов инвертор, вот на нем я и буду собирать. Попросил попробовать сделать без внешнего блока. Как я делал самый первый свой индукционный нагреватель из сварочного инвертора. Ну уже со всеми тут наработками, постараюсь все максимально упростить, ну и посмотрим что из этого получится) Собрал последние свои какие то детали, короче, строю все из подручных средств. Конкретного плана по конструкции нет, поэтому буду решать все по ходу превращения сварочника в индукционный нагреватель. Частей будет, думаю, две или три. Точно еще не знаю. Как получится. Постараюсь все показать максимально подробно. Ссылка на мой канал: https://www.youtube.com/channel/UCGqc2oRYheWtzKgq-h1RbCg/ Ссылка на плейлист: ДЕЛАЮ ИНДУКЦИОННЫЙ НАГРЕВАТЕЛЬ из сварочного инвертора. Мост. ВАРИАНТ 3 : https://www.youtube.com/playlist?list=PLFobUX0T-JrsxJ9E-DXvN1iQdh_KvbKR0 Ссылка на плейлист: ДОРАБОТКА КИТАЙСКОЙ МИКРЫ в индукционный нагреватель с плавной регулировкой скважности. : https://www.youtube.com/playlist?list=PLFobUX0T-Jrt2_6H6jgX2ZYqoNAJt4LeV Ссылка на плейлист: РЕМОНТ и МОДЕРНИЗАЦИЯ.: https://www.youtube.com/playlist?list=PLFobUX0T-JrtGIdFAd4UElINM0EE9bylN Ссылка на мой канал: ДЕЛАЮ ИНДУКЦИОННЫЙ НАГРЕВАТЕЛЬ из сварочного инвертора. Полумост. ВАРИАНТ 4. : https://www.youtube.com/playlist?list=PLFobUX0T-Jrt8q3L2zADMGE2ndoKlhWph Ссылка на плейлист: "Полуавтомат и порошковая проволока" https://www.youtube.com/playlist?list=PLFobUX0T-JrumENDBvQ-ExaJTzm6BSxV7 Ссылка на плейлист: "Переделки сварочных инверторов" https://www.youtube.com/playlist?list=PLFobUX0T-JruNRDgXVLnaB5-fQFoHxibI Ссылка на плейлист: "Ремонт и Модернизация" https://www.youtube.com/playlist?list=PLFobUX0T-JrtGIdFAd4UElINM0EE9bylN Ссылка на плейлист: "Дела дачные": https://www.youtube.com/playlist?list=PLFobUX0T-JrtOo7VEc6DS_b1ZDUGm-f0h Ссылка на плейлист: "Моноколесо как средство передвижения" https://www.youtube.com/playlist?list=PLFobUX0T-Jrs5YP6xKpiAq8X46pzrpECr Ссылка на плейлист: "Индукционное отопление" https://www.youtube.com/playlist?list=PLFobUX0T-JrvmNllkiUhbSCzGM1XRDdQr Ссылка на плейлист: "Между делом" https://www.youtube.com/playlist?list=PLFobUX0T-Jrtqrdu6ukN7k8SW-8G1GxqH Ссылка на плейлист: "Доработка сварочного инвертора. Ответы на вопросы" https://www.youtube.com/playlist?list=PLFobUX0T-JrvzrOc1ypKPlJ04wFD0VdpC Если будут вопросы или предложения пишите мне в Telegram пользователю @DAN_yt
 
 
Рады приветствовать вас в нашем кинозале, у нас собрана огромнейшая база видео файлов и вы всегда сможете найти любой фильм на свой вкус и увидеть его совершенно бесплатно и не нужно регистрироваться. Онлайн просмотр кино стало любимым времяпрепровождением для все киноманов, ведь не всегда есть время, чтобы посетить кинотеатр, но мі собрали огромную базу видео и фильмов, сериалов, мультфильмов для онлайн просмотра. Ваш отдых - это наша работа, мы пополняем нашу базу регулярно и только лучшими и кассовыми фильмами, и все это у нас бесплатно и без регистрации. Наша задача обеспечить просмотр ваших любимых фильмов с максимальным комфортом, без рекламы и в любое удобное для Вас время. У нас собраны лучшее из коллекций всемирного кинематографа онлайн, вы можете смотреть фильмы бесплатно без регистрации , выбирая любимый фильм из нашей коллекции, которая включает в себя копии мировой классики и последние кино новинки. Все посетители выбирая наш сайт смогут найти киноленту по своему вкусу и начать просмотр с удовольствием. Для просмотра видео используются любые онлайн - браузеры установленные на вашем компьютере. Все, что необходимо, чтобы смотреть фильмы онлайн - это хорошее настроение! Не забываемого вам пребывания у нас в интернет-кинозале, онлайн кинотеатре ULTRADOX!

Недавно смотрели видео онлайн