RUVIDEO

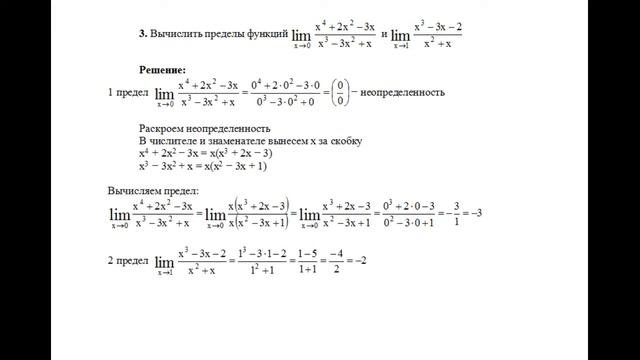
Решение предела функции lim(x→3)(√(2x+3)−3)/(x−3) пример 10. Высшая математика. смотреть онлайн

Решение задания на тему пределы функций. Пример решения предела функции lim(x→3)(√(2x+3)−3)/(x−3) пример 10 Поддержать автора решений https://www.donationalerts.com/r/fizmathim ЮMoney+банковская карта: https://yoomoney.ru/to/4100110239883125 QIWI: https://qiwi.com/n/FIZMATHIMRU Рынок цифровых товаров (игры, ключи, пин-коды др.): https://plati.market/?ai=378427 Присылайте свои подобные задания, можно в комментариях, постараюсь решить и выложить здесь. Решенные задания на фотографиях по разделам: https://fizmathim.ru/photo/ Готовые решения по высшей математике, физике, химии: https://fizmathim.ru/ Группа в ВК: https://vk.com/fizmathim_resh Boosty: https://boosty.to/fizmathim/ref #математика #пределы #пределфункции
 
 
Рады приветствовать вас в нашем кинозале, у нас собрана огромнейшая база видео файлов и вы всегда сможете найти любой фильм на свой вкус и увидеть его совершенно бесплатно и не нужно регистрироваться. Онлайн просмотр кино стало любимым времяпрепровождением для все киноманов, ведь не всегда есть время, чтобы посетить кинотеатр, но мі собрали огромную базу видео и фильмов, сериалов, мультфильмов для онлайн просмотра. Ваш отдых - это наша работа, мы пополняем нашу базу регулярно и только лучшими и кассовыми фильмами, и все это у нас бесплатно и без регистрации. Наша задача обеспечить просмотр ваших любимых фильмов с максимальным комфортом, без рекламы и в любое удобное для Вас время. У нас собраны лучшее из коллекций всемирного кинематографа онлайн, вы можете смотреть фильмы бесплатно без регистрации , выбирая любимый фильм из нашей коллекции, которая включает в себя копии мировой классики и последние кино новинки. Все посетители выбирая наш сайт смогут найти киноленту по своему вкусу и начать просмотр с удовольствием. Для просмотра видео используются любые онлайн - браузеры установленные на вашем компьютере. Все, что необходимо, чтобы смотреть фильмы онлайн - это хорошее настроение! Не забываемого вам пребывания у нас в интернет-кинозале, онлайн кинотеатре ULTRADOX!

Недавно смотрели видео онлайн