RUVIDEO

Всё о изменение размера объекта в программе Blender 3D!Изменить размер? Уроки Blender для начинающих смотреть онлайн

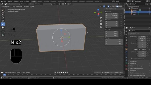
"Суперскидки на технику и электронику 💧 Привет, друзья! Если ищете выгодные покупки — вам точно стоит заглянуть в Ситилинк! Там сейчас действуют классные скидки и акции, например, есть промокод CITIVP — он даст скидку 7 % на товары для геймеров. Переходите по ссылке и выбирайте то, что нужно 🔧📺🎮 https://ya.cc/7DyvhK Реклама. Информация о рекламодателе по ссылке." В этом видео мы узнаем всё о изменение размера объекта в сцене и разберём различные методы, каждый найдёт для себя способ работы в программе Blender 3D. Уроки Blender для начинающих. Таймкоды: 00:00 Как изменение размера объект в Blender/Блендер уроки для начинающих 00:15 Свободное масштабирование в Blender/Блендер уроки для начинающих "Клавиша S" 00:49 Изменить размер по осям в Blender/Блендер уроки для начинающих "Клавиша S - X или Y или Z" 01:13 Масштаб инструмент в Blender/Блендер уроки для начинающих "Клавиша T" 02:03 Масштаб по значению в Blender/Блендер уроки для начинающих "Клавиша N" 03:02 Сбросить масштаб в Blender/Блендер уроки для начинающих 03:40 Изменить размер исключить ось в Blender/Блендер уроки для начинающих "Клавиша R - Shift + X или Y или Z" Принимаю любую поддержку : https://boosty.to/3dnet/donate Cсылка на установку Blender 3D : https://www.youtube.com/watch?v=fqtnZMzvajs&t=9s Группа в вк: https://vk.com/video/@3dnet Rutube: https://rutube.ru/channel/24194993/ Дзен: https://dzen.ru/id/667278f06b57775bada00d78?share_to=link Ок: https://ok.ru/group/70000006860374 Всем Привет, меня зовут Никита Романович, Если у вас остались вопросы пишите:) Телеграмм и Дискорд по 3D и разработке игр: https://t.me/+DEvKllU9tU1iNjQy https://discord.gg/X46hKyJ8SW Канал по бизнесу! YouTube: https://www.youtube.com/channel/UCokFbMjTazQ8Hlt9Qm7cqug Группа в вк:https://vk.com/club226278711 Rutube: https://rutube.ru/channel/43545525/ Nuum: https://nuum.ru/channel/innovator Дзен: https://dzen.ru/id/63e0db9528897b6e8c8fa9da?share_to=link Ок: https://ok.ru/group/70000007716438 Если у вас остались вопросы пишите:) Канал по бизнесу ТГ: https://t.me/+-STLzna8Quw3ZWJi #blender #blender4 #blenderhow #3DНет #blendermodels #блендер3д #объектыблендер #blendertutorial #блендер3д #blenderуроки #blender3d #blenderдляначинающих #урокиблендер #блендер #курсблендер #бесплатныйкурсблендер #блендеркак #3dmodeling #3d #blenderнарусском #blenderмоделирование #размерпозначниюблендер #3DНет #УрокиBlender #масштабпоzblender #blenderмасштаб #blenderразмерпоосям #МасштабобъектавпрограммеBlender
 
 
Рады приветствовать вас в нашем кинозале, у нас собрана огромнейшая база видео файлов и вы всегда сможете найти любой фильм на свой вкус и увидеть его совершенно бесплатно и не нужно регистрироваться. Онлайн просмотр кино стало любимым времяпрепровождением для все киноманов, ведь не всегда есть время, чтобы посетить кинотеатр, но мі собрали огромную базу видео и фильмов, сериалов, мультфильмов для онлайн просмотра. Ваш отдых - это наша работа, мы пополняем нашу базу регулярно и только лучшими и кассовыми фильмами, и все это у нас бесплатно и без регистрации. Наша задача обеспечить просмотр ваших любимых фильмов с максимальным комфортом, без рекламы и в любое удобное для Вас время. У нас собраны лучшее из коллекций всемирного кинематографа онлайн, вы можете смотреть фильмы бесплатно без регистрации , выбирая любимый фильм из нашей коллекции, которая включает в себя копии мировой классики и последние кино новинки. Все посетители выбирая наш сайт смогут найти киноленту по своему вкусу и начать просмотр с удовольствием. Для просмотра видео используются любые онлайн - браузеры установленные на вашем компьютере. Все, что необходимо, чтобы смотреть фильмы онлайн - это хорошее настроение! Не забываемого вам пребывания у нас в интернет-кинозале, онлайн кинотеатре ULTRADOX!

Недавно смотрели видео онлайн