RUVIDEO

Автор: Теория дифференцирования Страница 2

Задача. Решите показательное уравнение. смотреть онлайн
06:12

Задача. Решите показательное уравнение.

Теория дифференцирования 16 просмотров
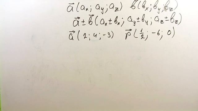
МНОЖЕННЯ ВЕКТОРА НА ЧИСЛО ДОДАВАННЯ ТА ВІДНІМАННЯ ВЕКТОРІВ смотреть онлайн
08:06

МНОЖЕННЯ ВЕКТОРА НА ЧИСЛО ДОДАВАННЯ ТА ВІДНІМАННЯ ВЕКТОРІВ

Теория дифференцирования 16 просмотров
ОГЭ Задание 21 Биквадратное уравнение смотреть онлайн
04:19

ОГЭ Задание 21 Биквадратное уравнение

Теория дифференцирования 21 просмотров
BREDOR смотреть онлайн
11:45

BREDOR

Теория дифференцирования 32 просмотров
Математический анализ-2, ПМИ основной поток - лекция 18.05.2021 смотреть онлайн
01:34:14

Математический анализ-2, ПМИ основной поток - лекция 18.05.2021

Теория дифференцирования 16 просмотров
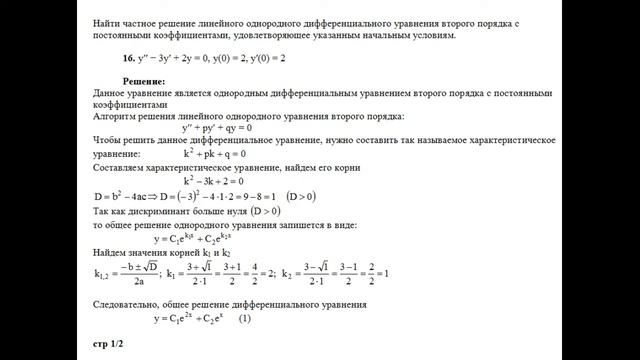
Частное решение однородного дифференциального уравнения второго порядка y′′−3y′+2y=0, y(0)=2 y′(0)= смотреть онлайн
00:26

Частное решение однородного дифференциального уравнения второго порядка y′′−3y′+2y=0, y(0)=2 y′(0)=

Теория дифференцирования 25 просмотров
Курбанов Бухарбай - Подпоследовательности смотреть онлайн
15:32

Курбанов Бухарбай - Подпоследовательности

Теория дифференцирования 16 просмотров
Write the coefficients of ?^2 in the following: 2+?^2+? смотреть онлайн
02:59

Write the coefficients of ?^2 in the following: 2+?^2+?

Теория дифференцирования 16 просмотров
Упражнение № 13.31 – ГДЗ Алгебра 8 класс Мордкович А.Г. смотреть онлайн
03:09

Упражнение № 13.31 – ГДЗ Алгебра 8 класс Мордкович А.Г.

Теория дифференцирования 16 просмотров
Вероятно это задание с вероятностью увеличит вероятность сдать ОГЭ смотреть онлайн
03:06

Вероятно это задание с вероятностью увеличит вероятность сдать ОГЭ

Теория дифференцирования 16 просмотров
Pra não dizer que não falei das flores смотреть онлайн
06:01

Pra não dizer que não falei das flores

Теория дифференцирования 20 просмотров
теоретическая механика(24.02.22) смотреть онлайн
34:18

теоретическая механика(24.02.22)

Теория дифференцирования 17 просмотров
Ирина Ежова - Пломбир (ПРЕМЬЕРА) смотреть онлайн
04:31

Ирина Ежова - Пломбир (ПРЕМЬЕРА)

Теория дифференцирования 131 просмотров
Рэп Мат Кино-Говно смотреть онлайн
06:05

Рэп Мат Кино-Говно

Теория дифференцирования 27 просмотров
MATH 320 - Set Theory - Lecture 9.1 смотреть онлайн
49:14

MATH 320 - Set Theory - Lecture 9.1

Теория дифференцирования 16 просмотров
Физика 7 класс решение задач на равномерное механическое движение Голубых НВ смотреть онлайн
29:28

Физика 7 класс решение задач на равномерное механическое движение Голубых НВ

Теория дифференцирования 23 просмотров
Зубаков А.П. Формула Шеннона. смотреть онлайн
12:37

Зубаков А.П. Формула Шеннона.

Теория дифференцирования 18 просмотров
Алексей Савватеев "Теория игр. Лекция 25. Субъективные веры в информационных множествах" смотреть онлайн
08:39

Алексей Савватеев "Теория игр. Лекция 25. Субъективные веры в информационных множествах"

Теория дифференцирования 45 просмотров
Умножение и деление рациональных дробей Алгебра 8кл Мерзляк#145 смотреть онлайн
09:19

Умножение и деление рациональных дробей Алгебра 8кл Мерзляк#145

Теория дифференцирования 46 просмотров
Астрономия против эволюции смотреть онлайн
18:27

Астрономия против эволюции

Теория дифференцирования 16 просмотров
Area between sin(x) and cos(x) from 0 to 3pi/2 | Integration | JEE Mains смотреть онлайн
15:32

Area between sin(x) and cos(x) from 0 to 3pi/2 | Integration | JEE Mains

Теория дифференцирования 16 просмотров
Clasa a VII -a - Algebra - Lectia 10 - смотреть онлайн
15:52

Clasa a VII -a - Algebra - Lectia 10 -

Теория дифференцирования 16 просмотров
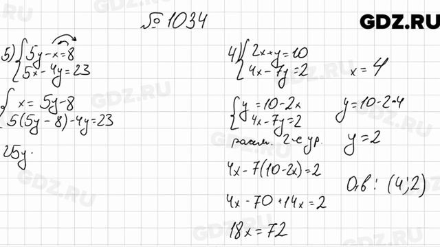
№ 1034 - Алгебра 7 класс Мерзляк смотреть онлайн
10:17

№ 1034 - Алгебра 7 класс Мерзляк

Теория дифференцирования 75 просмотров
Зыкин - Дополнительные главы теории чисел - 14 смотреть онлайн
01:34:06

Зыкин - Дополнительные главы теории чисел - 14

Теория дифференцирования 16 просмотров
Назад Вперед

За каждым успешным каналом стоит личность, идея и сотни часов кропотливого труда. Если вы здесь, значит, автор «Теория дифференцирования » уже сумел зацепить ваше внимание своим уникальным стилем или подачей. А мы на RUVIDEO позаботились о том, чтобы вы могли изучить весь архив его работ в максимально комфортных условиях — без лишней суеты и преград.

Почему за работами канала «Теория дифференцирования » так интересно наблюдать? Всё просто: это честный контент, который находит отклик в сердцах зрителей. На нашем ресурсе вы можете смотреть онлайн все видео любимого автора бесплатно и в хорошем качестве. Нам важно, чтобы вы видели каждую деталь и слышали каждый нюанс, поэтому мы используем только стабильные плееры из открытых источников Rutube.

Следите за новинками канала, пересматривайте старые шедевры и открывайте для себя новые грани творчества «Теория дифференцирования ». Мы постоянно обновляем ленту, чтобы у вас под рукой всегда были самые свежие выпуски. Никаких сложных регистраций — только вы и творчество, которое вдохновляет. Приятного вам путешествия по миру авторского контента на RUVIDEO!

Видео взято из открытых источников Rutube. Если вы правообладатель, обратитесь к первоисточнику.