RUVIDEO

Автор / Канал: Учебник по Таланту и Творчеству Страница 12

Костяное писало для письма и рисунков на бересте. смотреть онлайн
00:58

Костяное писало для письма и рисунков на бересте.

Учебник по Таланту и Творчеству 73 просмотров
рисунок воробей 3д смотреть онлайн
01:13

рисунок воробей 3д

Учебник по Таланту и Творчеству 17 просмотров
Почему женщины завидуют друг другу? смотреть онлайн
00:44

Почему женщины завидуют друг другу?

Учебник по Таланту и Творчеству 50 просмотров
пьяные мужики грузят стиральную машинку ?? машинка в хлам смотреть онлайн
02:53

пьяные мужики грузят стиральную машинку ?? машинка в хлам

Учебник по Таланту и Творчеству 179 просмотров
Продаж дров смотреть онлайн
01:09

Продаж дров

Учебник по Таланту и Творчеству 32 просмотров
Я в Шоке !! Живая Бабочка зимой на снегу смотреть онлайн
01:00

Я в Шоке !! Живая Бабочка зимой на снегу

Учебник по Таланту и Творчеству 17 просмотров
Очищаю печи от золы! Делаю стиральный порошок.Убираюсь на огороде. смотреть онлайн
11:43

Очищаю печи от золы! Делаю стиральный порошок.Убираюсь на огороде.

Учебник по Таланту и Творчеству 41 просмотров
Света уехала ? Не спокойные дни и ночи . смотреть онлайн
27:16

Света уехала ? Не спокойные дни и ночи .

Учебник по Таланту и Творчеству 19 просмотров
Как изменить фасон платья своими руками. Краткий обзор смотреть онлайн
07:38

Как изменить фасон платья своими руками. Краткий обзор

Учебник по Таланту и Творчеству 80 просмотров
Фруктовые кусочки ФруттоНяня. Расширяем рацион в 10,5 месяцев! смотреть онлайн
02:43

Фруктовые кусочки ФруттоНяня. Расширяем рацион в 10,5 месяцев!

Учебник по Таланту и Творчеству 113 просмотров
Связка в стиле House смотреть онлайн
02:04

Связка в стиле House

Учебник по Таланту и Творчеству 30 просмотров
Не хватает воздуха во время пения | Дыхание | Тянуть ноты | Объем дыхания | Лайфхак для голоса смотреть онлайн
01:39

Не хватает воздуха во время пения | Дыхание | Тянуть ноты | Объем дыхания | Лайфхак для голоса

Учебник по Таланту и Творчеству 107 просмотров
Видеоурок «Знакомьтесь профессия библиотекарь!» смотреть онлайн
06:35

Видеоурок «Знакомьтесь профессия библиотекарь!»

Учебник по Таланту и Творчеству 83 просмотров
ФИЛОСОФСКИЙ ГАРАЖ // Что такое СВОБОДА? // ЯРСКИЙ, ФОМИН, БОРОД смотреть онлайн
02:47:39

ФИЛОСОФСКИЙ ГАРАЖ // Что такое СВОБОДА? // ЯРСКИЙ, ФОМИН, БОРОД

Учебник по Таланту и Творчеству 18 просмотров
Варим Улиток :-) смотреть онлайн
11:15

Варим Улиток :-)

Учебник по Таланту и Творчеству 64 просмотров
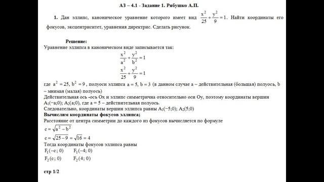
Решение задания АЗ – 4.1 - Задание 1. Рябушко А.П. Высшая математика. Уравнение эллипса. Геометрия. смотреть онлайн
00:27

Решение задания АЗ – 4.1 - Задание 1. Рябушко А.П. Высшая математика. Уравнение эллипса. Геометрия.

Учебник по Таланту и Творчеству 24 просмотров
Как сделать лифт в майнкрафте пе (2 способ) смотреть онлайн
01:49

Как сделать лифт в майнкрафте пе (2 способ)

Учебник по Таланту и Творчеству 30 просмотров
Будни владельца ИЖа 2126// Установка евро прикуривателя , новые уплотнительные резинки// #5 смотреть онлайн
06:01

Будни владельца ИЖа 2126// Установка евро прикуривателя , новые уплотнительные резинки// #5

Учебник по Таланту и Творчеству 74 просмотров
Идея, как сделать миниатюрный корабль из флакона ?! Поделка своими руками. смотреть онлайн
11:23

Идея, как сделать миниатюрный корабль из флакона ?! Поделка своими руками.

Учебник по Таланту и Творчеству 17 просмотров
СЕЛЬСКАЯ ЖИЗНЬ БАТЮШКИ смотреть онлайн
05:26

СЕЛЬСКАЯ ЖИЗНЬ БАТЮШКИ

Учебник по Таланту и Творчеству 34 просмотров
Занятие с детьми. Развитие речи. Развитие моторики. Игра "Кукляндия" Автор Майя Родина смотреть онлайн
02:04

Занятие с детьми. Развитие речи. Развитие моторики. Игра "Кукляндия" Автор Майя Родина

Учебник по Таланту и Творчеству 44 просмотров
КАК ПРИДУМАТЬ НАЗВАНИЕ КАНАЛА//ПРИДУМЫВАЕМ НИК//НИК НЕЙМ//FLOWERFFLE смотреть онлайн
03:05

КАК ПРИДУМАТЬ НАЗВАНИЕ КАНАЛА//ПРИДУМЫВАЕМ НИК//НИК НЕЙМ//FLOWERFFLE

Учебник по Таланту и Творчеству 18 просмотров
Анализ «Как океан объемлет шар земной...» Тютчева Ф. И. Стихотворение и сочинение-анализ смотреть онлайн
05:21

Анализ «Как океан объемлет шар земной...» Тютчева Ф. И. Стихотворение и сочинение-анализ

Учебник по Таланту и Творчеству 55 просмотров
Бонистика | Краткая история | Выпуск №4 смотреть онлайн
12:57

Бонистика | Краткая история | Выпуск №4

Учебник по Таланту и Творчеству 18 просмотров
Назад Вперед

За каждым успешным каналом стоит личность, идея и сотни часов кропотливого труда. Если вы здесь, значит, автор «Учебник по Таланту и Творчеству» уже сумел зацепить ваше внимание своим уникальным стилем или подачей. А мы на RUVIDEO позаботились о том, чтобы вы могли изучить весь архив его работ в максимально комфортных условиях — без лишней суеты и преград.

Почему за работами канала «Учебник по Таланту и Творчеству» так интересно наблюдать? Всё просто: это честный контент, который находит отклик в сердцах зрителей. На нашем ресурсе вы можете смотреть онлайн все видео любимого автора бесплатно и в хорошем качестве. Нам важно, чтобы вы видели каждую деталь и слышали каждый нюанс, поэтому мы используем только стабильные плееры из открытых источников Rutube.

Следите за новинками канала, пересматривайте старые шедевры и открывайте для себя новые грани творчества «Учебник по Таланту и Творчеству». Мы постоянно обновляем ленту, чтобы у вас под рукой всегда были самые свежие выпуски. Никаких сложных регистраций — только вы и творчество, которое вдохновляет. Приятного вам путешествия по миру авторского контента на RUVIDEO!

Видео взято из открытых источников Rutube. Если вы правообладатель, обратитесь к первоисточнику.