RUVIDEO

Автор / Канал: Учим Делать с Душой Страница 7

Система город в мобильном приложении "Интерсвязь" "День за днём". смотреть онлайн
02:20

Система город в мобильном приложении "Интерсвязь" "День за днём".

Учим Делать с Душой 33 просмотров
От Ростова до Таганрога. Рассвет из окна электрички смотреть онлайн
07:05

От Ростова до Таганрога. Рассвет из окна электрички

Учим Делать с Душой 26 просмотров
Как играть на стаканчике!!! Видео для начинающих! смотреть онлайн
05:53

Как играть на стаканчике!!! Видео для начинающих!

Учим Делать с Душой 283 просмотров
ВАЗ, НЕТ ИСКРЫ, БЫСТРАЯ ПРОВЕРКА СИСТЕМЫ ЗАЖИГАНИЯ / VAZ, no spark, FAST IGNITION SYSTEM CHECK смотреть онлайн
04:19

ВАЗ, НЕТ ИСКРЫ, БЫСТРАЯ ПРОВЕРКА СИСТЕМЫ ЗАЖИГАНИЯ / VAZ, no spark, FAST IGNITION SYSTEM CHECK

Учим Делать с Душой 929 просмотров
майншилд красивый.mp4 [64 bits 32 bits 16 bits 8 bits 4 bits 2 bits 1 bit meme] смотреть онлайн
00:23

майншилд красивый.mp4 [64 bits 32 bits 16 bits 8 bits 4 bits 2 bits 1 bit meme]

Учим Делать с Душой 20 просмотров
ВЫПУСКНОЙ. 9 класс. Ухоловская СШ смотреть онлайн
00:46

ВЫПУСКНОЙ. 9 класс. Ухоловская СШ

Учим Делать с Душой 37 просмотров
МОЙ ЛЮБИМОЕ ГОРЯЧЕЕ ЗА КАПЕЙКИ ИЛИ КАК НАКОРМИТЬ ГОСТЕЙ НЕДОРОГО И ВКУСНО! ВСЕГО ТО НУЖНО ВОДА МУКА смотреть онлайн
03:44

МОЙ ЛЮБИМОЕ ГОРЯЧЕЕ ЗА КАПЕЙКИ ИЛИ КАК НАКОРМИТЬ ГОСТЕЙ НЕДОРОГО И ВКУСНО! ВСЕГО ТО НУЖНО ВОДА МУКА

Учим Делать с Душой 22 просмотров
Тайна Поле Чудес раскрыта смотреть онлайн
00:13

Тайна Поле Чудес раскрыта

Учим Делать с Душой 40 просмотров
Как заполнить накладную торг 12? смотреть онлайн
02:11

Как заполнить накладную торг 12?

Учим Делать с Душой 170 просмотров
сколько давать кошке сухого корма смотреть онлайн
00:40

сколько давать кошке сухого корма

Учим Делать с Душой 45 просмотров
Каркасный дом своими руками. Как подшить полку смотреть онлайн
02:31

Каркасный дом своими руками. Как подшить полку

Учим Делать с Душой 72 просмотров
ЛУЧШИЕ НАСТРОЙКИ WORLD OF TANKS ДЛЯ НАГИБА 2020 !!! смотреть онлайн
19:55

ЛУЧШИЕ НАСТРОЙКИ WORLD OF TANKS ДЛЯ НАГИБА 2020 !!!

Учим Делать с Душой 39 просмотров
А почему я должна жалеть, что ты ушел? Потому что мне никто не будет врать и обзывать меня? смотреть онлайн
14:44

А почему я должна жалеть, что ты ушел? Потому что мне никто не будет врать и обзывать меня?

Учим Делать с Душой 18 просмотров
Жемчужный узор. Базовые узоры. смотреть онлайн
05:36

Жемчужный узор. Базовые узоры.

Учим Делать с Душой 18 просмотров
Герметичный нанофонарик на щёлочи. Продолжаем минимизировать.? смотреть онлайн
06:19

Герметичный нанофонарик на щёлочи. Продолжаем минимизировать.?

Учим Делать с Душой 16 просмотров
Простейшие приемы перекидывания четок. смотреть онлайн
11:12

Простейшие приемы перекидывания четок.

Учим Делать с Душой 47 просмотров
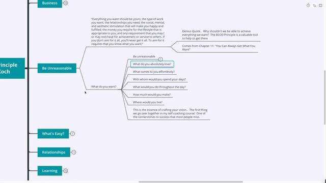
The 80:20 Principle - Richard Koch (Mind Map Book Summary) смотреть онлайн
33:14

The 80:20 Principle - Richard Koch (Mind Map Book Summary)

Учим Делать с Душой 17 просмотров
1978 г. Эстрадный ансамбль 'Гульдер'. Роза Рымбаева выступление в Москве смотреть онлайн
01:25

1978 г. Эстрадный ансамбль 'Гульдер'. Роза Рымбаева выступление в Москве

Учим Делать с Душой 73 просмотров
Цените дружбу-дружба это всё что есть у человека! смотреть онлайн
00:15

Цените дружбу-дружба это всё что есть у человека!

Учим Делать с Душой 34 просмотров
Урок 4 - 08,1,2020г. На какие группы делится человечество смотреть онлайн
22:12

Урок 4 - 08,1,2020г. На какие группы делится человечество

Учим Делать с Душой 31 просмотров
A&H2016: Концерн Калашников. Оружие для биатлона смотреть онлайн
07:12

A&H2016: Концерн Калашников. Оружие для биатлона

Учим Делать с Душой 39 просмотров
Как читать придворную карту на примере рыцаря дисков таро Тота смотреть онлайн
27:52

Как читать придворную карту на примере рыцаря дисков таро Тота

Учим Делать с Душой 41 просмотров
Стих «Спасибо за всё и прощай!» смотреть онлайн
01:32

Стих «Спасибо за всё и прощай!»

Учим Делать с Душой 40 просмотров
ТИРОЛЬСКИЙ ПИРОГ с заварным кремом и ягодами.Просто, но как вкусно! смотреть онлайн
04:33

ТИРОЛЬСКИЙ ПИРОГ с заварным кремом и ягодами.Просто, но как вкусно!

Учим Делать с Душой 115 просмотров
Назад Вперед

За каждым успешным каналом стоит личность, идея и сотни часов кропотливого труда. Если вы здесь, значит, автор «Учим Делать с Душой» уже сумел зацепить ваше внимание своим уникальным стилем или подачей. А мы на RUVIDEO позаботились о том, чтобы вы могли изучить весь архив его работ в максимально комфортных условиях — без лишней суеты и преград.

Почему за работами канала «Учим Делать с Душой» так интересно наблюдать? Всё просто: это честный контент, который находит отклик в сердцах зрителей. На нашем ресурсе вы можете смотреть онлайн все видео любимого автора бесплатно и в хорошем качестве. Нам важно, чтобы вы видели каждую деталь и слышали каждый нюанс, поэтому мы используем только стабильные плееры из открытых источников Rutube.

Следите за новинками канала, пересматривайте старые шедевры и открывайте для себя новые грани творчества «Учим Делать с Душой». Мы постоянно обновляем ленту, чтобы у вас под рукой всегда были самые свежие выпуски. Никаких сложных регистраций — только вы и творчество, которое вдохновляет. Приятного вам путешествия по миру авторского контента на RUVIDEO!

Видео взято из открытых источников Rutube. Если вы правообладатель, обратитесь к первоисточнику.